|
<< Click to Display Table of Contents >> Pólizas de automovil |
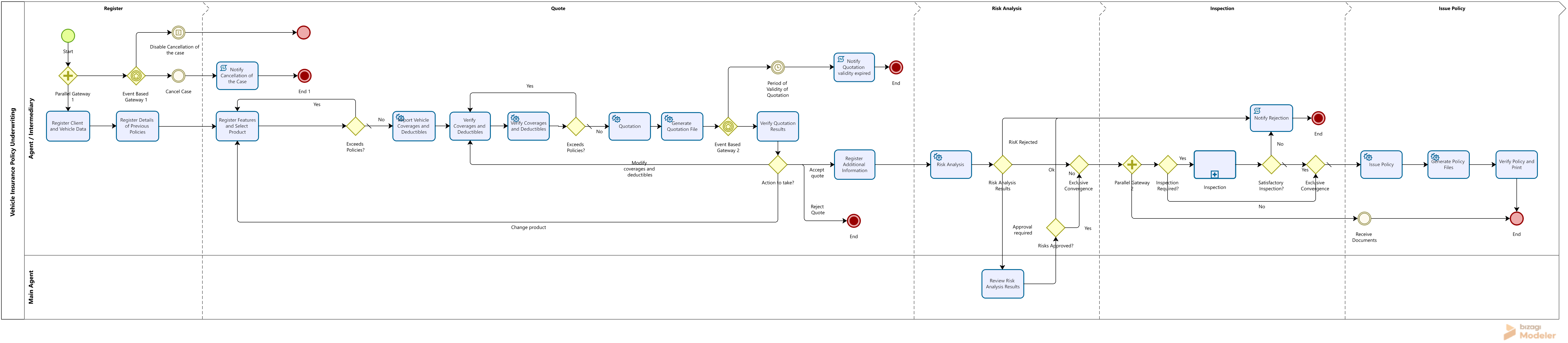
Este proceso abarca todos los pasos necesarios para emitir una nueva póliza de seguro de automóvil. Incluye la evaluación del vehículo, la elaboración de una cotización, el análisis de viabilidad y riesgos, la realización de una inspección y, finalmente, la emisión de la póliza.
Para instalar este acelerador en su proyecto, siga los pasos descritos en el artículo Process Xchange.

La documentación completa de este proceso se puede encontrar dentro de su archivo de Bizagi Modeler (.bpm). Desde allí, se puede generar un documento de Word con toda su información.
Alcance
El proceso comienza con el ingreso de información básica sobre el asegurado, el titular de la póliza y el vehículo. Posteriormente, se procede a recopilar datos complementarios, como el historial del conductor, los registros de siniestros de los últimos tres años y la información sobre pólizas anteriores o vigentes.
A continuación, el proceso incluye:
1.Selección del producto o tipo de cobertura requerida.
2.Elección de las opciones de protección del vehículo y deducibles conforme a la póliza.
3.Generación de la cotización de la póliza.
4.Verificación de riesgos.
5.Gestión de la entrega de documentos.
6.Revisión y análisis de los resultados de la inspección.
7.Emisión de la póliza de seguro definitiva.
Gestión y control del proceso
Este proceso gestiona y controla las siguientes actividades:
•Solicitud de pólizas de seguro de vehículos.
•Análisis de los resultados de las cotizaciones o de la prima final, lo que permite realizar ajustes de cobertura y recotizaciones.
•Análisis de riesgos para el vehículo, el asegurado, el asegurado y/o los beneficiarios según la decisión de la entidad.
•Evaluación del estado del vehículo.
•Revisión de los resultados de las inspecciones.
•Emisión de pólizas.
•Gestión de vehículos rechazados debido a:
oCondiciones de la póliza.
oFactores de riesgo.
oResultados de las inspecciones.
oAbandono de clientes o agentes.
•Control del periodo máximo de validez de las cotizaciones.
•Interacción con los sistemas heredados de la compañía para importar coberturas y deducibles del producto seleccionado, generar cotizaciones, realizar análisis de riesgos y emitir pólizas, garantizando la precisión y validez de toda la información procesada.
Definiciones
•Cobertura de la Póliza o tipo de producto: El tipo de producto determina el nivel de cobertura requerido. Esto se detalla en el contrato o póliza de seguro, que especifica las condiciones generales y específicas, los detalles de los bienes asegurados, los costos y los derechos y obligaciones de ambas partes.
•Protección de la Póliza: Según el nivel de cobertura seleccionado, define el monto de la protección y los deducibles aplicables según los datos ingresados previamente.
•Deducible: El monto o porcentaje que el asegurado debe pagar, que no está cubierto por la aseguradora. Representa la parte de la pérdida indemnizada que el asegurado es responsable, generalmente calculada como un porcentaje del Salario Mínimo Legal Mensual Vigente.
•Conductor: La persona asegurada o una persona autorizada para operar el vehículo asegurado.
•Valor comercial: El precio promedio de mercado para adquirir un vehículo con características similares.
•Agente o intermediario: Una persona o empresa contratada por una agencia de seguros para negociar, emitir y mantener pólizas de seguro. Sus responsabilidades incluyen las tareas comerciales y administrativas necesarias para obtener y gestionar los contratos de seguro.
•Vigencia del seguro: Periodo durante el cual la aseguradora asume la responsabilidad de los riesgos cubiertos por la póliza. Esto se especifica en las condiciones particulares de la póliza.
•Asegurado: Persona que tiene el interés en riesgo y tiene derecho a la cobertura del seguro.
•Póliza: Documento oficial que confirma la existencia del contrato entre el asegurado y la aseguradora. Incluye todos los términos generales, específicos y especiales que rigen la relación contractual.
•Póliza de seguro de automóvil: Póliza emitida por una compañía de seguros para cubrir daños parciales o totales al vehículo asegurado, así como el robo de partes o de la totalidad del vehículo. Esta protección también se extiende al asegurado y al conductor autorizado.
•Póliza individual: Póliza que cubre un solo vehículo. Incluye a un asegurado y puede incluir a varios asegurados y beneficiarios.
•Prima: Pago que realiza el asegurado a la compañía de seguros a cambio de la cobertura del riesgo.
•Beneficiario: Persona o entidad designada en la póliza para recibir beneficios, como los beneficios por fallecimiento de una póliza de seguro de vida o una anualidad.
Puntos de contacto con sistemas externos
1. Verificación de las características del producto y del vehículo
Objetivo: Asegurarse de que el vehículo, sus características y el producto seleccionado cumplan con las políticas de la compañía y no excedan los límites establecidos.
2. Importación de coberturas y deducibles
Objetivo: Obtener los detalles de cobertura y deducibles correspondientes al producto y nivel de cobertura seleccionados.
3. Verificación de las pólizas de cobertura y deducibles
Objetivo: Confirmar que la combinación de cobertura y deducibles elegida sea aceptada por la compañía y esté libre de restricciones. De no ser así, generar una notificación indicando el rechazo debido a las restricciones de la póliza e indicando el motivo, lo que permitirá al usuario corregirlo y volver a intentar la cotización.
4. Cotización
Objetivo: Enviar todos los detalles relevantes para la cotización, incluyendo información del vehículo y del asegurado, características del vehículo, opciones de protección, deducibles y producto seleccionado. Devolver el monto calculado de la póliza (prima antes de impuestos, monto de impuestos y prima neta).
5. Verificación de Riesgo
Objetivo: Presentar los datos del vehículo y del titular de la póliza para consultar las listas negativas. Obtener un resultado indicando si el riesgo es positivo o negativo y, en caso negativo, indicar el motivo del rechazo.
6. Emisión de la Póliza
Objetivo: Transmitir todos los datos necesarios recopilados durante el proceso (información del vehículo, características, datos del titular y beneficiario) para completar la emisión de la póliza.
Pestaña de información del titular de la póliza y del conductor

Pestaña de información del vehículo

Pestaña de información de cotización

Inicio
El evento de inicio
sin especificar indica que el proceso de Solicitud de póliza de seguro de vehículo ha comenzado.
Compuerta paralela
Esta compuerta paralela
permite habilitar la opción de cancelar el proceso desde su inicio.
Acciones
Tipo |
Descripción |
|---|---|
Al Entrar |
•Establecer fecha de solicitud: La fecha de la solicitud se ingresa con la fecha de hoy. •Establecer número de solicitud: Se asigna un número a la solicitud; este número secuencial comienza en uno y aumenta uno a uno. |
Registrar datos del cliente y vehículo
El proceso de Solicitud de Póliza de Seguro de Vehículo
comienza cuando un consultor o intermediario reúne toda la información necesaria del asegurado, incluidos los detalles del vehículo a asegurar (como marca, clase, tipo, modelo y uso), así como información sobre cualquier parte asegurada adicional que se incluirá.
Participantes
Agente Principal, Agente o Intermediario.
Acciones
Tipo |
Descripción |
|---|---|
Al Entrar |
Establecer estado de solicitud: al ingresar, el estado del caso cambia a "Creado". |
Al Salir |
Si se deben incluir controladores adicionales, verifique que exista un registro correspondiente en la tabla. |
Forma

Registrar detalles de pólizas anteriores
El asesor o intermediario debe recopilar información sobre la póliza vigente del vehículo o su póliza más reciente. Además, si el asegurado no cuenta con un descuento por no presentar reclamos, también debe incluir su historial de accidentes o incidentes.
Participantes
Agente o Intermediario
Acciones
Tipo |
Descripción |
|---|---|
Al Salir |
Si el cliente no tiene Descuento por No Tener Siniestros, la solicitud deberá incluir al menos un incidente registrado. |
Forma

Registrar características y seleccionar producto
En esta fase, se realizan todas las actividades y validaciones necesarias para generar la cotización del seguro del vehículo. El usuario (agente, intermediario o agente principal) ingresa detalles específicos del vehículo, como la suma asegurada, el valor de los accesorios, la zona de circulación y otras características necesarias para la cotización de la póliza. Según las características del vehículo, el usuario puede seleccionar el producto que mejor se adapte a sus requisitos de cobertura. Para cada producto seleccionado, se mostrará una breve descripción de su cobertura.
Participantes
Agente o Intermediario
Acciones
Tipo |
Descripción |
|---|---|
Al Entrar |
Establecer estado de solicitud ("Cotización pendiente"): cambia el estado de la solicitud a "Cotización pendiente". |
Al Salir |
•Monto Asegurado oDebe estar dentro de los límites mínimos y máximos establecidos por la compañía. oEstos límites se basan en un porcentaje del valor comercial del vehículo. •Valor de los Accesorios oSe verifica para garantizar que no exceda un porcentaje definido del valor comercial del vehículo. •Dispositivos de Seguridad oEl vehículo debe cumplir con el número mínimo requerido de dispositivos de seguridad. •Ajustes de la Póliza oTodos estos valores se pueden modificar directamente en la aplicación web actualizando el vocabulario y las definiciones de la póliza. •Cumplimiento de las Políticas de la Compañía oLa verificación garantiza que el vehículo, sus características y el producto seleccionado no infrinjan ninguna política de la compañía para la emisión de la póliza. •Objetivo de la Interfaz oLa validación de políticas específicas de la compañía se realiza a través de una interfaz con el sistema responsable para evitar la duplicación de la lógica de negocio en Bizagi. oBizagi incluye políticas generales para garantizar la calidad de los datos, pero no gestiona todas las excepciones ni las reglas de asegurabilidad. •Regla de Simulación oExiste una regla en Bizagi para simular esta interfaz y verificar el monto asegurado. |
Forma

¿Excede políticas?
Esta compuerta exclusiva
verifica el resultado de la interfaz que verifica el cumplimiento de las políticas de la compañía para el vehículo y el producto seleccionado. Hay dos posibles resultados:
•Conforme: El vehículo y el producto cumplen con las políticas de la entidad y el proceso procede a la verificación de cobertura y deducible.
•Rechazado: La combinación infringe una o más políticas. En este caso, el proceso regresa a la actividad Ingresar características y seleccionar producto, donde el usuario revisa los motivos del rechazo y ajusta la selección del producto según corresponda.
Compuertas
•Sí - Condición: Excede las políticas del producto.
•No - Tipo de Condición: Por defecto.
Importar coberturas y deducibles de vehículos
Esta actividad
establece una interfaz con el sistema que gestiona los productos de seguros de vehículos de la compañía e importa las opciones de protección y deducibles asociados al producto o nivel de cobertura seleccionado.
Acciones
Tipo |
Descripción |
|---|---|
Al Salir |
Para ejecutar la interfaz que importa las protecciones y deducibles del producto seleccionado, se aplican varias reglas para simular la importación de detalles de cobertura, límites asegurados y deducibles asociados a ese producto. |
Implementación
Servicio Web.
Verificar coberturas y deducibles
En esta actividad, el usuario puede revisar los detalles del producto seleccionado, incluyendo la protección ofrecida, los límites asegurados y los deducibles aplicables. Además, puede ajustar los deducibles para cualquier cobertura que permita modificaciones.
Participantes
Agente o intermediario.
Acciones
Tipo |
Descripción |
|---|---|
Al Entrar |
Set Request Status (“Pendiente Cotización”): Modificar el estado de la solicitud a Cotización Pendiente. |
Al Salir |
Verificar Deducibles: Para validar que todas las protecciones tengan un deducible seleccionado, solo uno por cada cobertura. |
Forma

Validar política de coberturas y deducibles
Representado por
. Cuando los usuarios tienen la opción de modificar deducibles o eliminar ciertas protecciones, esta actividad garantiza que la combinación seleccionada de cobertura y montos deducibles cumpla con las políticas de la compañía y no infrinja ninguna restricción. Si se detectan restricciones, el caso se marca como "Rechazado por Política" y se registra el motivo del rechazo para que el usuario pueda realizar correcciones y reintentar la cotización. Esta verificación se realiza mediante una interfaz con el sistema de cotizaciones de la compañía para evitar la duplicación de la lógica de negocio en Bizagi.
Implementación
Servicio Web.
¿Excede políticas?
Esta compuerta exclusiva
verifica el resultado de la interfaz que verifica el cumplimiento de las políticas de la compañía para la combinación seleccionada de protección y deducibles. Hay dos resultados posibles:
•Conforme: La combinación cumple con las políticas de la entidad y el proceso procede a la cotización del seguro del vehículo.
•Rechazado: La combinación infringe una o más políticas. En este caso, el proceso regresa a la actividad Verificar protección y deducibles, donde el usuario revisa los motivos del rechazo y ajusta las selecciones de protección y deducibles según corresponda.
Compuertas
•Sí - Condición: Excede las políticas de la compañía.
•No - Condición: Por defecto.
Cotizar
En esta actividad
, la información necesaria (datos del vehículo y del asegurado, características del vehículo, cobertura, deducibles y producto seleccionado) se envía al sistema de la compañía de seguros que elabora la cotización. Esta interfaz devuelve el importe de la prima a pagar, así como otros datos relevantes.
Acciones
Tipo |
Descripción |
|---|---|
Al Salir |
Se invoca un Servicio Web dummy (de prueba) a través de Internet, que devuelve los importes calculados para la prima de la póliza. |
Implementación
Servicio Web.
Generar archivo de cotización
Esta actividad
genera un archivo PDF con la información de la cotización.
Acciones
Tipo |
Descripción |
|---|---|
Al Salir |
Se genera un archivo PDF con la información de la cotización utilizando un Servicio Web expuesto en Internet. |
Implementación
Servicio Web.
Compuerta basada en eventos
Esta compuerta
permite controlar el periodo de validez máxima de la cotización establecida por la empresa. Si el plazo vence antes de que el cliente haya tomado una decisión, el proceso se dará por finalizado.
Verificar resultado de cotización
Una vez generada la cotización del seguro, esta actividad muestra los resultados, incluyendo el monto de la prima, los impuestos, los descuentos y otros detalles relevantes. En esta etapa, el usuario puede elegir una de las siguientes acciones:
•Aceptar la cotización y continuar con el proceso.
•Rechazar la cotización y cerrar el caso.
•Volver a la actividad Ingresar detalles y seleccionar producto para modificar la información del vehículo o producto y volver a cotizar.
•Volver a la actividad Verificar coberturas y deducibles para ajustar los deducibles del producto seleccionado y volver a cotizar.
Participantes
Agente o Intermediario.
Acciones
Tipo |
Descripción |
|---|---|
Al Entrar |
Set Request Status (“Cotizado”): Modificar el estado de la solicitud a "Cotizado". |
Forma

¿Acción a Seguir?
Esta compuerta exclusiva
determina el camino tomado por el cliente con respecto al valor de la cotización. El proceso puede tomar uno de los siguientes caminos:
•Aceptar la prima y continuar con la actividad Capturar información adicional.
•Rechazar la prima, lo cual cierra el proceso.
•Modificar las características del vehículo o el producto escogido regresando a la actividad Incluir características y seleccionar producto.
•Modificar los deducibles del producto regresando a la actividad Verificar amparos y deducibles.
Compuertas
•Aceptar cotización - Condición: Cotización aceptada.
•Modificar amparos y/o deducibles - Condición: Modificar amparos y/o deducibles.
•Cambiar producto seleccionado - Condición: Modificar producto.
•Rechaza cotización - Condición: Cotización rechazada.
Capturar información adicional
Tras la aceptación de la cotización por parte del cliente, el proceso continúa con la recopilación de información adicional sobre el vehículo y los beneficiarios, necesaria para la verificación de riesgos y la emisión de la póliza. Esta información, que no era necesaria para la cotización, incluye información como el VIN del vehículo, la matrícula, el número de motor y otros datos relevantes.
Participantes
Agente o Intermediario.
Acciones
Tipo |
Descripción |
|---|---|
Al Entrar |
•Set Request Status (“Expedición Pendiente”): Cambiar estado a "Expedición pendiente". •Copiar los datos del tomador del seguro como datos del beneficiario principal de la póliza. |
Al Salir |
•El sistema verifica que al menos un beneficiario esté asociado a la aplicación y que los porcentajes asignados sumen el 100%. •A continuación, la lógica de la política determina si se requiere una inspección del vehículo. Esta regla se puede modificar en la aplicación web de producción. Actualmente, los vehículos con modelos de 2010 o posteriores no requieren inspección. |
Forma

Realizar análisis de riesgos
Los datos del vehículo y del asegurado se envían a través de una interfaz para realizar el análisis de riesgos
. La interfaz devuelve una de las siguientes respuestas:
•Riesgo aprobado
•Riesgo rechazado (incluido el motivo del rechazo)
•Se requiere autorización de un agente principal
Acciones
Tipo |
Descripción |
|---|---|
Al Salir |
Este paso ejecuta la interfaz responsable del análisis de riesgos. Su propósito es verificar si el asegurado o el vehículo figuran en alguna de las listas negativas de la compañía. Para simular este proceso, se utiliza una interfaz dummy (ficticia) que devuelve uno de tres resultados posibles: Aprobado, Rechazado o Aprobación requerida, según la información proporcionada. Condiciones del resultado: •Rechazado: El ID del asegurado tiene menos de 5 dígitos y el Número de Identificación Vehicular (VIN) tiene más de 7 dígitos. •Aprobación requerida: El ID del asegurado tiene menos de 5 dígitos o el VIN tiene 7 o más dígitos. •Aprobado: El ID del asegurado tiene 5 o más dígitos y el VIN tiene menos de 7 dígitos. |
Implementación
Servicio Web.
Resultado del análisis de riesgos
Esta compuerta exclusiva
determina el camino tomado dependiendo del resultado arrojado por la interfaz de Verificación de riesgos. El proceso puede tomar uno de los siguientes caminos:
•Riesgos Aprobados y continua el proceso con la inspección del vehículo en caso de ser necesario.
•Riesgos rechazados, donde se notificará y se finalizará el proceso.
•Requiere aprobación por riesgos donde se generará una tarea de aprobación para el agente principal quien deberá analizar la situación y definir si aprueba o rechaza.
Compuertas
•OK - Condición: El resultado de la interfaz de análisis de riesgos es Aprobado
•Requiere Aprobación - Condición: El resultado de la interfaz de análisis de riesgos es requiere aprobación.
•Rechazada por Riesgo - Condición: El resultado de la interfaz de análisis de riesgos es rechazado.
Revisar resultado del análisis de riesgos
Cuando la respuesta es Solicitud de Autorización de un Agente Principal, al caso se le asigna un rol designado que debe evaluar el riesgo presentado y decidir si lo autoriza o lo rechaza.
Participantes
Agente principal de la aseguradora.
Acciones
Tipo |
Descripción |
|---|---|
Al Salir |
Establecer estado de solicitud: cambiar el estado a "Riesgo autorizado" cuando el riesgo fue aprobado y cambiar el estado a "Rechazado por riesgo". |
Forma

¿Riesgos aprobados?
Esta pasarela exclusiva
determina la ruta del proceso una vez realizada la verificación del resultado del análisis de riesgos.
En este caso, el usuario puede aprobar o rechazar los riesgos.
•En caso de aprobación, el proceso continuará con la inspección del vehículo si es necesario.
•En caso de rechazo, se enviará una notificación y se cerrará el caso.
Compuertas
•Sí - Condición: Los riesgos fueron aprobados por el Agente.
•No - Condición: Los riesgos no fueron aprobados.
Compuerta paralela 2
Esta compuerta paralela
habilita la recepción de documentos en paralelo a la inspección y emisión de la póliza.
¿Requiere inspección?
Esta compuerta exclusiva
determina el camino tomado dependiendo de si el vehículo requiere o no inspección.
•Si se requiere inspección el proceso ingresa al subproceso de inspección.
•Si no se requiere inspección el proceso continúa con la emisión de la póliza.
Compuertas
•Sí - Condición: Si se requiere una inspección, esto se determina mediante una política que puede modificarse en la aplicación web.
•No - Condición: No se requiere inspección. En este caso, la política indica que si el modelo del vehículo es anterior o posterior a 2010, no se requiere inspección. Esto puede modificarse en la aplicación web.
Inspeccionar
Antes de emitir la póliza, es necesario inspeccionar el vehículo y sus accesorios
. La inspección puede realizarse mediante un subproceso. El resultado de la inspección puede ser aceptado, rechazado, consultado con el agente principal, realizado una nueva cotización, reprocesado los riesgos o cotizado y reprocesado nuevamente. Al realizar una nueva cotización, el agente principal o el intermediario responsable del caso puede consultar el resultado y decidir si la acepta o no, y, de igual manera, esperar el rechazo, la aceptación o la autorización de los riesgos.
Participantes
Agente o Intermediario.
Diagrama
Inspección de vehículo.
Proceso
Inspección de vehículo
¿Inspección satisfactoria?
Esta compuerta exclusiva
determina el camino tomado dependiendo del resultado arrojado por Inspección. El proceso puede tomar uno de los siguientes caminos:
•Inspección satisfactoria y continua el proceso con la emisión de la póliza.
•Inspección rechazada, donde se notificará y se finalizará el proceso. Dentro del subproceso de inspección es posible que esta sea no satisfactoria por resultado de la inspección, por re cotización y rechazo por parte del cliente o por análisis de riesgos.
Compuertas
•No - Condición: Evalúa el resultado del subproceso de inspección, toma este camino si el vehículo fue rechazado por inspección, o fue rechazado por riesgos o rechazaron la cotización realizada dentro del proceso de inspección.
•Sí - Condición: Por defecto.
Compuerta exclusiva convergencia
Esta compuerta exclusiva
actúa como punto de convergencia, fusionando los dos caminos posibles (con inspección necesaria o no) en un único flujo para garantizar la sincronización en los pasos posteriores.
Emitir póliza
Esta interfaz permite crear la póliza en el sistema principal de la compañía de seguros
. Mediante esta interfaz, se envían al sistema de pólizas todos los detalles del vehículo, sus características y, en general, todos los datos capturados durante el proceso.
Acciones
Tipo |
Descripción |
|---|---|
Al Salir |
Ejecutar la interfaz que crea la póliza. |
Implementación
Servicio Web.
Generar archivo de la póliza
Esta actividad
genera un archivo PDF de la póliza para que pueda ser impresa.
Implementación
Servicio Web.
Verificar póliza e imprimir
La póliza se genera mediante una interfaz tras la fase de inspección. En esta actividad, el usuario puede revisar los detalles de la póliza y luego imprimir el documento.
Participantes
Agente o Intermediario.
Acciones
Tipo |
Descripción |
|---|---|
Al Entrar |
Set Request Status (“Póliza expedida”): Cambiar estado a "Póliza expedida". |
Forma

Recibir documentos
Se solicitan los documentos requeridos para la póliza según la naturaleza del vehículo y se emite la póliza
.
Acciones
Tipo |
Descripción |
|---|---|
Al Entrar |
Adicionar documentos a la solicitud. |
Forma

Fin
Indica el fin del proceso
. El proceso finaliza cuando la póliza fue emitida y los documentos fueron recibidos.
Notificar rechazo
Esta actividad
permite enviar un correo electrónico a la persona que creo el caso, cuando este ha sido rechazado y se va a finalizar.
Existen 3 posibles razones:
•El cliente rechazó la nueva cotización.
•Vehículo rechazado por inspección.
•Rechazado por análisis de riesgo.
Acciones
Tipo |
Descripción |
|---|---|
Al Entrar |
Set the contact mail: Asignar el mail de contacto |
Script
Solicitud de seguro de vehículo rechazado por inspección
Estimado [],
Lamentamos informarle que la solicitud de póliza de vehículo número <InsurancePolicyRequest.RequestNumber> ha sido cerrado por que la inspección fue rechazada.
Las observaciones de la inspección son las siguientes:
Para más información consulte al caso.
Cordialmente,
Aseguradora Bizagi
Este es un e-mail autogenerado. Por favor no responder
Solicitud de seguro de vehículo rechazado por no aceptación de la cotización.
Estimado [],
Lamentamos informarle que la solicitud de póliza de vehículo número <InsurancePolicyRequest.RequestNumber> ha sido cerrado por que el tomador de la póliza no acepto la nueva cotización.
Las observaciones de la inspección son las siguientes:
Para más información consulte al caso.
Cordialmente,
Aseguradora Bizagi
Este es un e-mail autogenerado. Por favor no responder
Solicitud de seguro de vehículo rechazado por análisis de riesgo.
Estimado [],
Lamentamos informarle que la solicitud de póliza de vehículo número <InsurancePolicyRequest.RequestNumber> ha sido rechazada por análisis de riesgos.
Las observaciones del análisis de riesgo son las siguientes:
Para más información consulte al caso.
Cordialmente,
Aseguradora Bizagi
Este es un e-mail autogenerado. Por favor no responder
Fin
El proceso termina
porque la inspección fue rechazada, los riesgos fueron rechazados o la cotización realizada en el subproceso de inspección no fue aceptada.
Fin 2
El proceso termina
cuando la cotización fue rechazada.
Tiempo de vigencia cotización
Cada compañía de seguros define un periodo de validez para las cotizaciones
. Este temporizador intermedio controla este tiempo. Si el periodo vence sin que se haya tomado una decisión, el proceso se cerrará automáticamente. Este periodo se puede modificar directamente en la aplicación web, modificando la definición del vocabulario del proceso denominado "Periodo de validez de la cotización (minutos)".
Ciclo
20 días.
Notificar el fin vigencia de cotización
Cuando el tiempo de vigencia de la cotización vence, se genera esta actividad
que envía un correo electrónico al agente creador del caso, informándole que su caso fue cerrado.
Acciones
Tipo |
Descripción |
|---|---|
Al Entrar |
Configurar el e-mail de contacto. |
Script
Le informamos que la solicitud de seguro de vehículo número <InsurancePolicyRequest.RequestNumber> ha finalizado debido a la expiración de la validez de la cotización.
Cordialmente,
Aseguradora Bizagi
Este es un e-mail autogenerado. Por favor no responder
Fin 3
El proceso es terminado
ya que el tiempo de vigencia de la cotización ha vencido.
Compuerta basada en eventos
Esta compuerta basada en eventos
permite controlar que la cancelación del proceso solo se pueda dar antes de realizar la expedición de la póliza, ya que una vez el proceso entra a emitir la póliza el evento de cancelación no estará más disponible.
Cancelar caso
Este evento
permite al usuario cancelar el caso desde el inicio del proceso hasta antes de la emisión de la póliza. Es decir, una vez que el proceso llega al evento de emisión de la póliza, esta opción no está disponible. Está disponible para todos los usuarios con rol de agente o agente principal.
Forma

Notificar cancelación del caso
Esta actividad
permite enviar un correo electrónico al usuario creador del caso informándole la cancelación del caso, cuando no fue el mismo creador del caso quien lo canceló.
Script
Estimado [],
Le informamos que el caso número <InsurancePolicyRequest.RequestNumber> ha sido cancelado debido a: <InsurancePolicyRequest.InsuranceCancellationRea.CancellationReasonName>.
Las observaciones a esta cancelación son las siguientes:
<InsurancePolicyRequest.CancellationReason>
Para más información consulte al caso.
Cordialmente,
Aseguradora Bizagi
Este es un e-mail autogenerado. Por favor no responder.
Fin 4
Cuando el proceso llega a este fin
, el proceso termina completamente sin importar si existen o no actividades pendientes. Este fin se da una vez se ha cancelado el caso.
Deshabilitar la cancelación del caso
Este evento
permite deshabilitar la cancelación del caso una vez que el proceso normal llega a este punto, es decir una vez que el vehículo ha pasado por la fase de inspección, continúa con la emisión de la póliza sin poder cancelar el caso.
Condición
<InsurancePolicyRequest.Enablecasecancellation> es falso

Alcance
Defina un proceso en el que se registre y analice el resultado final de la inspección, y se tome una decisión con base en él. Las posibles acciones incluyen la recotización, el reprocesamiento de los riesgos, la consulta o ambas.
Definiciones
•Inspección: Se realiza para evaluar los componentes externos y los sistemas mecánicos básicos del vehículo. Su objetivo principal es determinar el estado general de la unidad, garantizar el cumplimiento del crédito otorgado por la entidad financiera, evaluar su idoneidad para una cobertura de seguro posterior y confirmar las condiciones necesarias para tomar decisiones informadas sobre la renovación de las pólizas del vehículo. Todos los hallazgos de la inspección se documentan en el Informe Técnico de Inspección Vehicular.
Puntos de contacto con sistemas externos
1. Cotización
Objetivo: Proporcionar todos los detalles relevantes de la cotización, incluyendo información del vehículo y del asegurado, características del vehículo, opciones de cobertura, deducibles y el producto seleccionado. Además, se debe informar el monto de la póliza, especificando la prima antes de impuestos, los impuestos aplicables y la prima neta. Es importante tener en cuenta que, en este caso, los datos transmitidos se basan en los resultados de la inspección.
2. Verificación de Riesgos
Objetivo: Transmitir los datos del vehículo y del titular de la póliza para su verificación con las listas negativas. Generar una evaluación de riesgos con un resultado positivo o negativo. En caso de resultado negativo, indicar el motivo específico del rechazo.
Pestaña resultado de la inspección

Ingresar resultado de la inspección
En esta actividad se debe registrar el resultado final de la inspección.
Participantes
Subcontratación de Inspección o Taller.
Acciones
Tipo |
Descripción |
|---|---|
Al Salir |
Set Request Status (“Inspeccionado”): Cambiar el estado del caso a "Inspeccionado". |
Forma

¿Requiere verificación?
Esta compuerta exclusiva
determina si el resultado de la inspección debe ser revisado por una instancia superior para determinar la acción a seguir.
•Si requiere revisión se generará una actividad para el agente principal.
•Si no requiere revisión se continuará con la decisión que evalúa la acción a seguir determinada por el resultado de la inspección.
Compuertas
•No - Condición: Por defecto.
•Sí - Condición: Verifica si el resultado de la inspección debe ser revisado por una instancia superior.
Consultar el resultado de la inspección
Se inicia una consulta cuando el resultado final de la inspección no es claro para la entidad que realizó la evaluación. En tales casos, un experto designado por la aseguradora revisa la situación y determina los pasos a seguir. El experto puede decidir volver a cotizar la póliza, reprocesar la evaluación de riesgos, realizar ambas acciones, aceptar el vehículo o rechazarlo.
Participantes
Agente principal de la aseguradora.
Acciones
Tipo |
Descripción |
|---|---|
Al Salir |
•Verificar el Resultado de la Inspección. •Verificar el Manual de Decisiones: Validación del resultado de la inspección. Si los valores asegurados cambiaron, se debe obtener una cotización. Si los datos del vehículo cambiaron, se debe realizar un análisis de riesgos. |
Forma

Resultado de la inspección
Esta compuerta exclusiva
determina el camino tomado dependiendo del resultado de la inspección.
El proceso puede tomar uno de los tres siguientes caminos:
•Fin del subproceso de inspección cuando:
oInspección Aprobada, se finalizará el subproceso de inspección para continuar con la emisión de la póliza en el proceso padre.
oInspección Rechazada, se finalizará el subproceso de inspección para continuar con una notificación y el cierre del caso dentro del proceso padre.
•Reprocesar riesgos, donde se realizará el análisis de riesgos por medio de la interfaz, con la nueva información del vehículo.
•Re cotización, donde se realizará de nuevo la cotización del seguro con la nueva información del vehículo.
Compuertas
•Solo Riesgos - Condición: Requiere Solo Análisis de Riesgos.
•Aprobada o Rechazada - Condición: Aprobada o Rechazada la inspección.
•Cotización y/o Riesgos - Condición: Requiere Cotización y/o Análisis de Riesgos.
Cotizar de nuevo
En esta actividad
, se vuelve a cotizar el seguro con la información obtenida de la inspección del vehículo. La información necesaria para elaborar la cotización (datos del vehículo y del asegurado, características del vehículo, cobertura, deducibles y producto seleccionado) se envía al sistema de la aseguradora que elabora la cotización. Esta interfaz devuelve el importe de la prima a pagar, así como otros datos relevantes.
Acciones
Tipo |
Descripción |
|---|---|
Al Salir |
Ejecutar la interfaz que lleva a cabo la cotización. |
Implementación
Servicio Web.
¿Reprocesar riesgos?
Esta compuerta exclusiva
determina si requiere reprocesar el análisis de riesgos dependiendo del resultado de la inspección.
•Si el proceso requiere reprocesar el análisis de riesgos, se realizará el análisis de riesgos por medio de la interfaz, con la nueva información del vehículo.
•Si no requiere reprocesar riesgos, irá a la actividad Aceptar o rechazar cotización donde el usuario puede verificar el resultado de la nueva cotización.
Compuertas
•No - Condición: Si no requiere reprocesar riesgos.
•Sí - Condición: Si se requiere reprocesar el análisis de riesgos.
Reprocesar riesgos
Representada por
. Enviar los datos del vehículo, del asegurado, retorna un resultado negativo o positivo de riesgos, y en caso negativo, una causal del rechazo.
Acciones
Tipo |
Descripción |
|---|---|
Al Entrar |
Ejecutar la interfaz que lleva a cabo el análisis de riesgos. |
Implementación
Servicio Web.
¿Resultado?
Esta compuerta exclusiva
determina el camino tomado dependiendo del resultado arrojado por la interfaz de Verificación de riesgos. El proceso puede tomar uno de los tres siguientes caminos:
•Una vez aprobados los riesgos y realizada la cotización, el proceso continúa con la actividad Aceptar o rechazar cotización, donde el usuario puede verificar el resultado de la nueva cotización.
•Finalizar el subproceso principal cuando:
oSe rechazan los riesgos: el subproceso de inspección finaliza y continúa con el proceso principal, donde se envía la notificación y finaliza el proceso.
oSe aprueban los riesgos sin nueva cotización: el subproceso de inspección finaliza y el proceso continúa con la emisión de la póliza en el proceso principal.
•Se requiere aprobación para los riesgos, lo que genera una tarea de aprobación para el agente principal, quien debe analizar la situación y decidir si los riesgos se aprueban o rechazan.
Compuertas
•Requiere aprobación de riesgos - Condición: Se requiere aprobación de los riesgos.
•Aprobado o riesgos rechazados - Condición: Si los riesgos fueron aprobados o rechazados.
•Riesgos OK e hizo la cotización otra vez - Condición: Riesgos aprobados y re cotización realizada.
Verificar el resultado de la cotización
Cuando, como resultado de la inspección, sea necesario realizar una re-cotización, se debe consultar al agente encargado del trámite directamente con el cliente. El agente, junto con el cliente, evaluará si el nuevo valor de la prima sigue cumpliendo con los requerimientos y expectativas del cliente. Dado que el valor de la prima puede incrementarse, es indispensable confirmar que este ajuste sea aceptable para el cliente. La re-cotización puede originarse por diferencias entre el valor del vehículo registrado inicialmente y el valor determinado en la inspección, así como por la inclusión de accesorios no mencionados en la cotización original.
Participantes
Outsourcing de Inspección
Acciones
Tipo |
Descripción |
|---|---|
Al Salir |
Set Request Status: Cambiar estado a “Inspeccionado” o a “Cotización rechazada” dependiendo de la decisión de si el cliente acepto o no la nueva cotización. |
Forma

Verificar los resultados del análisis de riesgos
Si se requiere una nueva cotización después de la inspección, se debe consultar al agente que gestiona el trato directamente con el cliente. Juntos, determinarán si el monto de la prima revisada es aceptable. Si la prima ha aumentado, tanto el cliente como el agente deben revisar los cambios para garantizar que se cumplan las expectativas. Las nuevas cotizaciones suelen ocurrir debido a discrepancias entre el valor original del vehículo y el valor determinado después de la inspección, así como a la inclusión de accesorios no incluidos en la cotización inicial.
Participantes
Agente principal de la aseguradora.
Acciones
Tipo |
Descripción |
|---|---|
Al Salir |
Establecer estado de solicitud: cambia el estado del caso a "Inspeccionado" o "Cotización rechazada". |
Forma

Riesgos aprobados y nueva cotización
Esta compuerta exclusiva
determina el camino tomado por el proceso una vez realizada la verificación del resultado del análisis de riesgo. En este caso el proceso puede tomar uno de los dos caminos disponibles:
•Ir a la actividad Aceptar o rechazar cotización: En caso de aprobación de los riesgos y de que se haya re cotizado, el proceso continúa con la actividad Aceptar o Rechazar Cotización donde el usuario puede verificar el resultado del re cotización.
•Fin del subproceso de inspección en los siguientes casos:
oEn caso de rechazo se cerrará el subproceso de inspección y se notificará el rechazo y se finalizará el caso en el proceso padre.
oEn caso de aprobación de los riesgos y de qué No se haya re cotizado, el subproceso de inspección se finalizará y continuará con la emisión de la póliza en el proceso padre.
Compuertas
•Sí - Condición: Riesgos aprobados y se hizo cotización de nuevo.
•No - Condición: Por defecto.
Agente principal de la aseguradora (Rol)
Agente con la capacidad de aprobar o rechazar el vehículo por diferentes razones, persona que depende directamente de la compañía de seguros.
Outsourcing de inspección (Entidad)
Son talleres oficiales de la compañía aseguradora que se encargan de realizar la inspección del vehículo a asegurar.
Agente intermediario (Rol)
Es la persona física o jurídica que, estando vinculada a una entidad aseguradora mediante un contrato de agencia de seguros, se dedica a la mediación o producción de seguros y a la conservación de la cartera conseguida, mediante las gestiones comerciales y administrativas precisas para la obtención de los contratos de seguro que la integran y su mantenimiento en vigor.
Last Updated 1/19/2026 2:54:22 PM